您选择薄云,即选择了一个深刻理解行业痛点、提供“管理方案 + AI工具 + 持续服务”解决方案、并与您共同推动变革成功与持续发展的可靠合作伙伴

项目管理"眼镜蛇":精锐部队的突击战术


图片
项目定位与价值管理
01

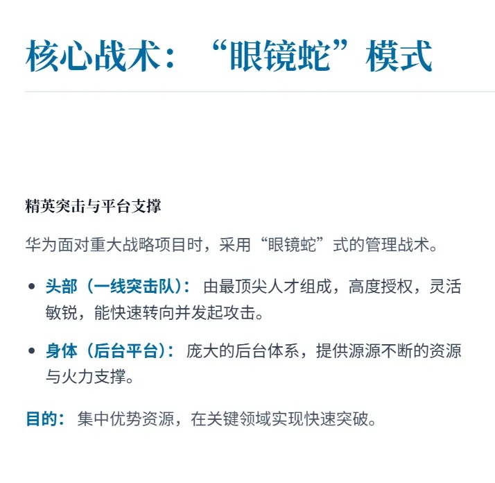
在当今激烈竞争的商业环境中,企业能否在关键战略项目中取得突破,往往决定了其未来的发展轨迹甚至生死存亡。华为在面对公司级的重大战略项目时往往采用“眼镜蛇”式的项目管理战术。这种战术的核心在于:从全公司范围内抽调最顶尖的人才,组成一个被高度授权的精英突击队,集中优势资源,在关键领域实现快速突破,以确保战略性战役的最终胜利。

e35f8b84e8dd6cce7bcc19c8c9dca369.jpg

“眼镜蛇”战术形象地描绘了该管理模式的运作机制:头部(一线突击队)灵活、敏锐,能够快速转向并发起攻击,而庞大的身体(后台平台)则提供源源不断的支撑力量。这种结构保证了前线的敏捷性,也确保了后方资源的持续输送,形成了一种高效协同的作战体系。
在项目定位上,华为严格区分常规项目与战略项目。战略项目通常具备以下特征:对企业未来发展具有决定性影响、资源投入巨大、时间紧迫、技术或市场风险高。这类项目往往不是单一部门能够独立完成的,还需要跨部门、跨领域的深度协作。因此,华为在启动这类项目时,会明确其战略地位,并将其纳入公司级重点项目清单,由高层直接关注并推动。
价值管理在“眼镜蛇”模式中贯穿始终。项目启动初期,团队就会明确项目的商业目标与价值输出,确保每一个环节都围绕核心价值展开。在项目执行过程中,团队会不断评估资源投入与价值产出的匹配度,及时调整策略,避免资源浪费。此外,项目成果的评价不仅关注短期财务指标,更注重其对企业长期竞争力的贡献,如技术积累、品牌提升、市场拓展等。
b846726f513184063c16db2c31053c51.jpg
华为通过“眼镜蛇”战术,实现了对战略项目的精准定位与价值闭环管理。这种模式不仅确保了项目在战术层面的高效执行,更在战略层面推动了企业核心能力的构建与升级。

图片
从单项目管理到组织级项目治理
02

随着企业规模的扩大和业务复杂度的提升,单一项目的成功已不足以支撑企业的持续发展。华为在实践中逐步认识到,必须从单项目管理升级到组织级项目治理,才能系统性地提升企业的项目执行能力与战略落地效率。
组织级项目治理的核心在于构建一个统一、高效的管理体系,使企业能够同时应对多个战略项目,并在资源分配、风险控制、绩效评估等方面实现协同与优化。华为在这一过程中,形成了以“班长的战争”为指导思想的管理机制,强调将决策权和资源配置权下放给一线作战单元,真正让听得见炮声的人来呼唤炮火。
在组织架构上,华为通过设立重量级团队(如PDT产品开发团队)来实现跨部门协作。在项目执行期间,PDT负责人的权力甚至大于其成员原属的职能部门经理,这种机制确保了项目决策的高效与权威。同时,公司还建立了战略预备队机制,通过训战结合的方式,培养具备多领域能力的复合型人才,为组织级项目治理提供人才保障。
在激励机制方面,华为设立了战略悬赏奖等特殊激励方式,对在战略项目中表现突出的团队予以重奖。这种超常规的激励不仅激发了团队成员的奋斗精神,也强化了组织对战略项目的重视程度。
此外,华为还构建了以项目为中心的管理平台,通过标准化流程、信息化工具和专业化服务,为一线团队提供强有力的后台支持。这一平台涵盖了项目立项、资源调度、风险监控、成果评估等全流程,确保了项目在组织层面的可控与可视。
从单项目管理到组织级项目治理的升级,不仅是管理范围的扩展,更是管理理念的深刻变革。它要求企业打破部门壁垒,优化资源配置,构建敏捷高效的组织能力,从而在复杂多变的市场环境中保持竞争优势。
a43199e85e5a86a758f18281364e62f8.jpg

图片
变革:组织级项目治理在核心领域的应用与变革
03

组织级项目治理的理念与方法,不仅在华为内部得到了广泛应用,也逐渐被其他行业的企业所借鉴。尤其在技术创新、市场开拓、供应链重构等核心领域,这种治理模式展现出强大的生命力与适应性。
除了在业务层面的应用,组织级项目治理还推动了企业文化的变革。任正非曾用一句非常生动的话鼓励员工奔赴一线:“只要上了战场,你就是英雄,即使尿了裤子也是英雄!”这种文化不仅增强了一线团队的使命感与归属感,也促进了组织内部的价值认同与行为统一。
在数字化转型的浪潮中,组织级项目治理进一步与敏捷开发、DevOps、平台化运营等新型管理模式融合,形成了更加适应数字时代的管理体系。企业通过构建项目化组织,推动组织扁平化、团队自治化、资源弹性化,实现了在不确定性环境中的高效运作与持续创新。

图片
结语
04

战略级的重大项目,需要非常规的强授权和高投入。华为的“眼镜蛇”项目管理战术,通过精准的项目定位与价值管理、系统化的组织级项目治理、以及在核心领域的深度应用与变革,为企业提供了一条可借鉴的管理路径。在未来的竞争中,只有那些能够快速集结精锐力量、高效配置资源、并持续激发团队潜能的企业,才能在决定命运的关键战役中赢得最终胜利。