2007年时的华为:对外开疆扩土,对内管理改进
战略目标:突破顶级大T,冲击全球第一,实现卓越运营。
E排名第2,华为排名第5,实际市场地位与份额不符
国际市场规模性突破刚刚形成,以发展中国家为主
顶级客户还未突破
销售项目运作/管理人工为主、方法论缺失、赢单率还需进一步提升;
LTC跨部门协同运作很不顺畅,大量交付问题严重影响客户满意度和市场持续发展;
流程/组织/规则建设不完善,项目运作成本高,运营指标(利润/DSO/ITO)很差,直接影响公司经营指标(营业利润率由03年的19%直接降到07年的7%,周转周期300天以上);
业务碎片化严重:华为早期的销售、交付、研发各自为政,形成了严重的“三张皮”现象。订单处理周期长达92天,远高于国际竞争对手爱立信(65天)和诺基亚(71天)30%以上。
跨部门协作效率低下:销售签单与交付执行严重脱节,32%的项目出现“技术承诺无法兑现”的情况。财务数据显示,因部门推诿导致的返工成本占营收的1.8%,约合9.6亿元人民币。跨部门协作耗时占项目周期的43%,存在240余项流程断点。总部管控点非常多,需要一线人员一关关的“打通关”。
业务数据严重不准确:在LTC实施前,华为区域总裁决策依赖的商机数据平均滞后23天,合同预测准确率仅为68%。
客户对交付满意度低:华为早期客户调研显示,68%客户抱怨需求传递存在失真,52%客户反馈对交付进度缺乏可视化管理,39%客户认为回款流程复杂度过高。
合同风险问题多:2016年华为海外业务遭遇超过300起合规纠纷,涉及金额达4.3亿美元。
一线疲于奔命:LTC启动后的调研中有一个数据是一线销售人员(主要指客户经理和行销经理)平均消耗在交付阶段的时间精力超过了50%,业务量越大的代表处比例越高。意味着他们花在客户关系和项目运作上的时间严重不足,也意味着公司成本的极大浪费(待遇最高的团队都在处理一些低价值的问题)。

LTC是从线索到回款、端到端贯穿公司运作的主业务流,承载着公司最大量的物流、资金流和人力投入。LTC是公司级面向客户的主业务流程之一。 LTC项目是公司级重大变革项目,对公司的生存与发展具有重大意义。鉴于项目的重要性、迫切性和高复杂性,公司高层领导要向LTC变革提供有力的支持,要协调优质资源,让有成功经验、有高度、有视野、有结构化和系统性思维的人参与到项目中,让LTC成为干部培养基地。
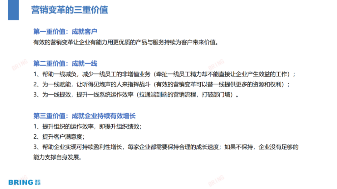
构建华为与客户的统一界面,更全面地理解和服务客户,成就客户商业成功
提升一线铁三角作战能力,更多的时间聚焦客户
决策前移,充分授权,使一线更快的响应客户
端到端拉通LTC流程,打破部门墙,提升一线协同运作效率
服务而非管控一线,提高运作效益,提升客户满意度,实现可持续的盈利性增长,最终给客户带来价值

“LTC是承载公司最大的人、财、物的业务流,这个业务流是否能高质量高效运转,决定公司的生死存亡。”
——任正非